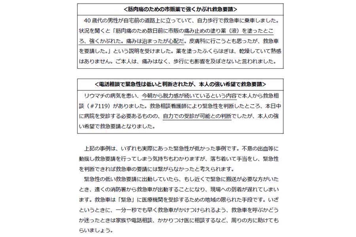
「救急車に道を譲る = 3000万円」の価値があった? 1分の代償が招く人命と経済への衝撃 「不適切」な救急要請事例。消防庁が発行する救急車の適時・適切な利用について書かれた小冊子より(画像:消防庁) 「不適切」な救急要請事例。消防庁が発行する救急車の適時・適切な利用について書かれた小冊子より(画像:消防庁) 「不適切」な救急要請事例。消防庁が発行する救急車の適時・適切な利用について書かれた小冊子より(画像:消防庁) 「不適切」な救急要請事例。消防庁が発行する救急車の適時・適切な利用について書かれた小冊子より(画像:消防庁) 救急車に道を譲る様子(画像:写真AC) 道路を走行中の救急車(画像:写真AC) 論文「救急車の走行阻害要因分析と走行支援方法に関する一考察」(画像:土木学会) 現場急行支援システムのイメージ図(画像:愛知県ITS推進協議会) 関連記事 【Amazon ギフト券プレゼント】自動車DXサミットvol.4 見逃し配信中! (PR)アイティメディア/メディア・ヴァーグ 「子どもがいる = ミニバン」はもう時代遅れ? 資産3000万円層ですら崩れ始めた家族車の“定番像” なぜホンダは“道路問題”に踏み込んだのか? 橋の6割が老朽化する時代、インフラ崩壊に抗う「最後の担い手」 「価格競争が終わらない」 中国自動車“薄利多売の刺客”はどこまで広がるのか? 海外生産340万台という競争前提の変化 「便利そうには見えるけど…」 カーリースはなぜ選ばれないのか? 5割超が「利用したくない」と答えた根本理由 この画像の記事を読む