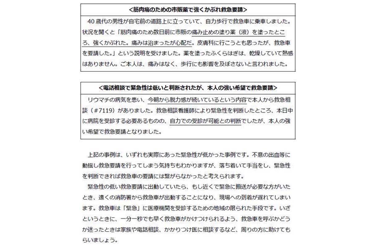
救急車が「タクシー」代わりにされている? 無料搬送もはや限界? 過去最高717万件の出動数を考える 「不適切」な救急要請事例。消防庁が発行する救急車の適時・適切な利用について書かれた小冊子より(画像:消防庁) 「不適切」な救急要請事例。消防庁が発行する救急車の適時・適切な利用について書かれた小冊子より(画像:消防庁) 「不適切」な救急要請事例。消防庁が発行する救急車の適時・適切な利用について書かれた小冊子より(画像:消防庁) 「不適切」な救急要請事例。消防庁が発行する救急車の適時・適切な利用について書かれた小冊子より(画像:消防庁) 救急車(画像:写真AC) 救急車(画像:写真AC) 救急車(画像:写真AC) 関連記事 【Amazon ギフト券プレゼント】自動車DXサミットvol.4 見逃し配信中! (PR)アイティメディア/メディア・ヴァーグ 「SUVはもう限界」 衝撃の米国リポートが示す、車の巨大化&家計コストの知られざる関係 「中国勢にはもう勝てないのか」 世界の企業幹部1000人が打ち明けた「SDV開発」の重い現実――再利用率48%が示す競争条件の変化 「子どもがいる = ミニバン」はもう時代遅れ? 資産3000万円層ですら崩れ始めた家族車の“定番像” 「価格競争が終わらない」 中国自動車“薄利多売の刺客”はどこまで広がるのか? 海外生産340万台という競争前提の変化 この画像の記事を読む